
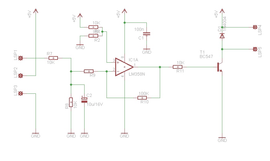
Can anyone help with a small circuit to take the PWM (?) signal from a modern receiver and turn it into the On/Off to control a classic escapement? I realize its kind of like turning AC to DC and back to AC again but it lets me use the simplicity of Phil's PIC encoder or an Arduino and a modern RF module and receiver to fly an actual escapement.
I really want to play with these actuators I picked up from Internet. There is probably a better place to post it but this is a little foam board airplane I test all my radio stuff with. It started life as a Flite Test Tiny trainer and has evolved over several iterations to suit me. It weighs 7 ounces. It uses a 250 size quadcopter motor and a 5x3 prop. Anything from a 300-800 2S or 3S lipo flies it great. Its a total blast. If I lived near a slope, I would have a round nose version

It may need a slightly fatter fuse to contain the small escapement but I can whip one up and have it ready to fly in an hour or so.