onboard glo driver?

Shout here if you need any help!
Maybe you need a plan - just shout
IanH
Posts: 14
Joined: 13 Nov 2018, 23:47
Location: Australia, NSW

Re: onboard glo driver?

Post by IanH »

Well, muggins 'ere tried the brushed esc, and immediately blew the plug of course. The voltage jumped to 10v almost as soon as I touched the stick. :oops: I had tried a multimeter but it didn't show anything, so tried the plug. It was only later I realised one of the multimeter leads wasn't plugged into the multimeter... :oops: :oops: :oops: When it was plugged in is when I discovered it went to 10v. Silly moi.

Dug out my switch (a Turnigy item) and was gobsmacked to see it could handle up to 30v and 10A!! It looks like it is possible to wire it up to a separate power source, so a single NiMH could be the go. I'll try it tomorrow.

;)
Why would I buy something for $7 when I can make it myself with just $250 worth of equipment and materials.
Spike S
Posts: 196
Joined: 16 Feb 2018, 14:59
Location: Salisbury UK

Re: onboard glo driver?

Post by Spike S »

Ian
Apologies if I missed it and somebody has already suggested.

There used to be only two types of glow plug: "Take it or leave it". If you want or need to avoid electronics, there is always the cruder energiser option from the days before ICs and Mosfets: A single NiCad and a 5A microswitch from the throttle servo. To avoid overloading a small RC type switch, use simple 'bullet' connectors from the NiCad and just disconnect that battery when not wanting to have the motor 'live'.

That arrangement might be lighter than the equivalent relay and its drive.
Spike S
(Tune for maximum smoke)
IanH
Posts: 14
Joined: 13 Nov 2018, 23:47
Location: Australia, NSW

Re: onboard glo driver?

Post by IanH »

Or is it @bluejets ? Apologies for any confustion.
I can get one of these on OzEbay for AUD7, and one of these for under AUD5. I've got some resistors and some bits of veroboard, now all I need to know is what to solder to what.
:)
Why would I buy something for $7 when I can make it myself with just $250 worth of equipment and materials.
User avatar
Shaun
Posts: 1254
Joined: 15 Feb 2018, 21:49
Location: West Yorkshire

Re: onboard glo driver?

Post by Shaun »

"A single NiCad and a 5A microswitch from the throttle servo. To avoid overloading a small RC type switch, use simple 'bullet' connectors from the NiCad and just disconnect that battery when not wanting to have the motor 'live'.
That arrangement might be lighter than the equivalent relay and its drive."

A Servo and micro switch will most likely weigh more than a relay switch and not as simple to install but it's another option. 👍
Spike S
Posts: 196
Joined: 16 Feb 2018, 14:59
Location: Salisbury UK

Re: onboard glo driver?

Post by Spike S »

Shaun wrote: 01 Jul 2024, 11:07 ...
A Servo and micro switch will most likely weigh more than a relay switch and not as simple to install but it's another option. 👍
My 5A microswitches weigh just 3gm. It's for an IC motor so the servo is already there :)
Spike S
(Tune for maximum smoke)
User avatar
Shaun
Posts: 1254
Joined: 15 Feb 2018, 21:49
Location: West Yorkshire

Re: onboard glo driver?

Post by Shaun »

3g plus linkages, servo (45g for a standard one), mount etc.
Relay switches weigh around 30g all in, take up little space and are a simple solution or look on AliExpress, I've seen glo drivers for around £7.00 so if you buy something else to get the order value to £8.00 you can get free delivery.

https://a.aliexpress.com/_Ez3tZn9

These are the relay switches I've used before.
IMG_20240701_172906356~2.jpg
Shaun.
bluejets
Posts: 349
Joined: 19 Jun 2019, 04:09

Re: onboard glo driver?

Post by bluejets »

IanH wrote: 01 Jul 2024, 09:24
I can get one of these on OzEbay for AUD7, and one of these for under AUD5. I've got some resistors and some bits of veroboard, now all I need to know is what to solder to what.
:)
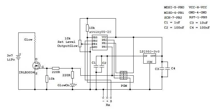
A bit more to it than that.
Circuit diagram and a 3d view of the board. I knocked it up yesterday (the enclosed.....hardware yet to be tested so don't go crazy yet)
Although it is very similar to the one I used on the Rivierra boat 4 cylinder so it should work ok. Board size is 46mm x 35mm.

As far as testing with a good plug ....NEVER.....well at least until one knows it is safe.
Blowing $10 or $15 plug hurts...like crashing and breaking an engine.
Always test with a 50c wire wound resistor.
Attachments
3dPCB.jpg
ATtiny85_20 OnBoardGlow3V7.jpg
IanH
Posts: 14
Joined: 13 Nov 2018, 23:47
Location: Australia, NSW

Re: onboard glo driver?

Post by IanH »

@bluejets that's very impressive. Is there a PCB layout on the other side of that picture?
Thanks.
Why would I buy something for $7 when I can make it myself with just $250 worth of equipment and materials.
IanH
Posts: 14
Joined: 13 Nov 2018, 23:47
Location: Australia, NSW

Re: onboard glo driver?

Post by IanH »

BTW it was an old plug I had floating around the bottom of my field box for years. It had already done sterling service, so no great loss. :)
Why would I buy something for $7 when I can make it myself with just $250 worth of equipment and materials.
bluejets
Posts: 349
Joined: 19 Jun 2019, 04:09

Re: onboard glo driver?

Post by bluejets »

IanH wrote: 03 Jul 2024, 01:01 @bluejets that's very impressive. Is there a PCB layout on the other side of that picture?
Thanks.
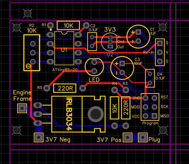
Yes, it is a part of the EasyEDA program for generating pcb's which are then sent off to the manufacturer as a gerber file.

Below is a "screenshot"......
top layer is Red
bottom layer is Blue
top silkscreen layer is Yellow

I will post the gerber here when I have tested the hardware as being 100% correct.
As shown here , it is a "panelized" pcb meaning one gets 4 boards per pcb and 5 pcb's per order, so 20 boards in this instance.
Usual cost all up with 2 week postage is around AUD$15.00.......not even worth thinking about making ones own pcb's anymore.
Purple lines are "scored" by the manufacturer to enable "snap off" of each board.
Attachments
ScreenshotPCB.jpg
Post Reply