Thanks to PhilG, I got my hands on a Staveley analogue four-channel system and was able to reconstitute the circuit diagrams.
The result is described in great detail on Terry Tippett's Norcim site:
https://norcim-rc.club/Radio36.htm
and also available on the Vintage RC Files site:
https://vintagercfiles.com/Files/Stavel ... portional/
I am quite impressed with the system and quite understand why it was highly regarded at the time (1968-1969).
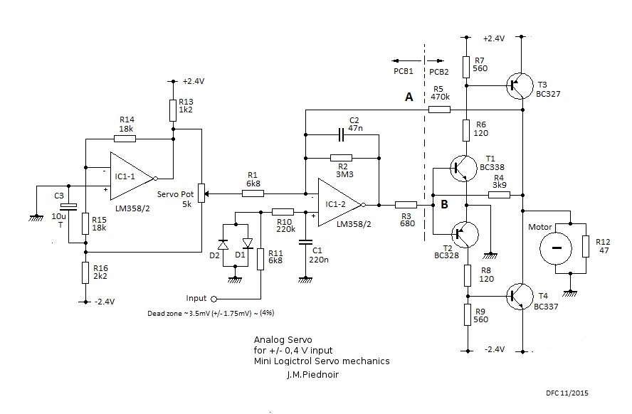
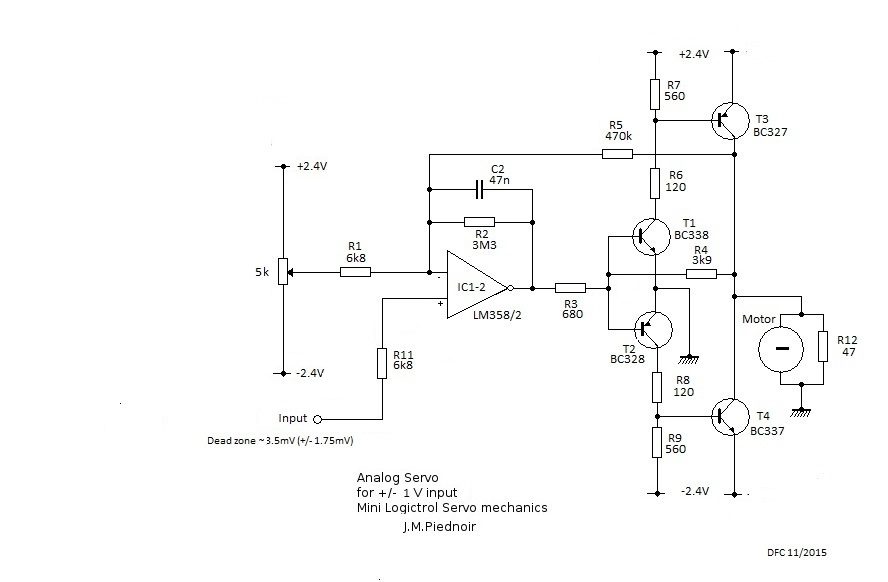
This gave me a chance to test my improved analogue servo design with a actual radio, which led to simplification of the schematic compared to the one published on page 22 of the the Norcim site.
Staveley Four-channel analogue system
-
jmp_blackfoot
- Posts: 27
- Joined: 24 Feb 2018, 23:53